一个项目风险大不大?是不是资金盘?项目可靠吗?正规合法吗?对于很多人来说,可能全部尽调有点吃力,但是交给AI,那就相当简单了;多个AI多方参考,一般你心里就有答案了!
下面是今天的AI评盘内容:闪电鲨量化是资金盘吗?
一 百度AI:

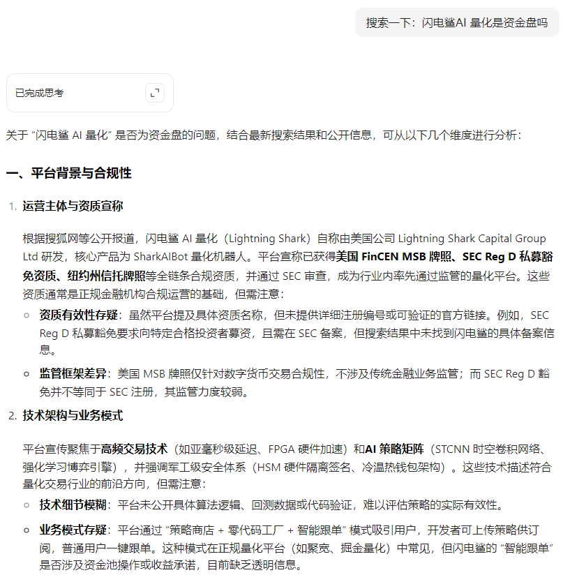
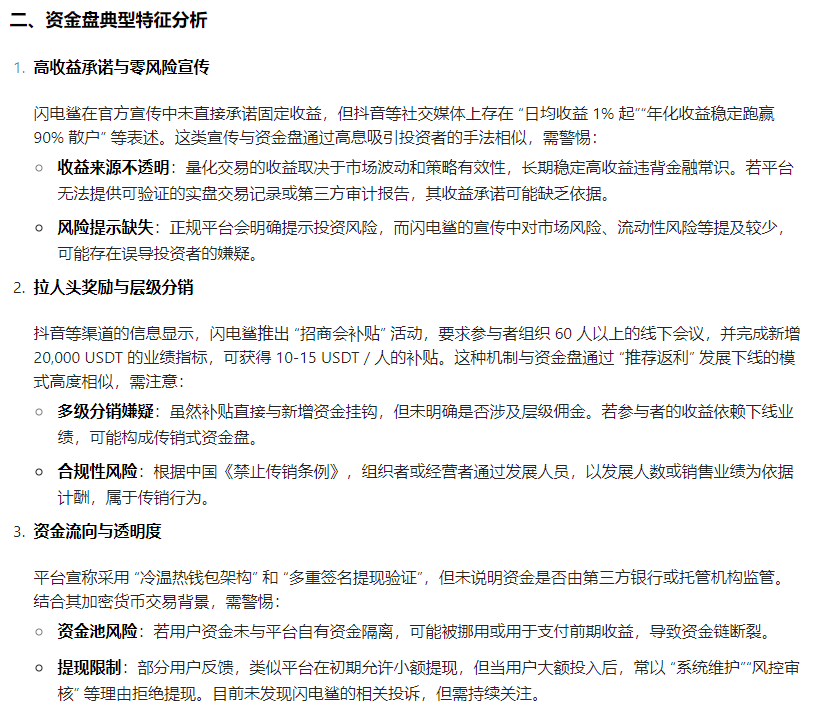
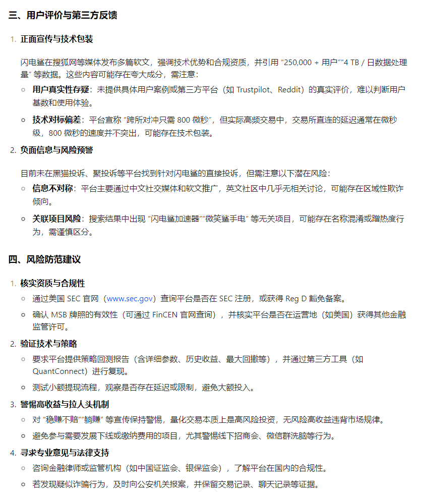
百度从20多篇文章中的资料中提取的信息归纳为:闪电鲨AI高频量化是资金盘骗局!特别还指出,这个项目是换壳的,是由VAX崩盘后立马上线的! 请大家远离!!
二 豆包AI:




豆包说好多呀,由于币圈类的项目,有很多迷惑性,但是要抓住主要的收益问题,就能很好的分辨是不是资金盘骗局。哪怕什么安全审计,项目逻辑等说得再好,资金盘的特征还是隐藏不了。
拉人头!高收益!
所以,请远离!
综上所述,闪电鲨AI 量化是一个包装成项目的资金盘骗局!你想要它的AI量化收益,而人家却想要你的本金。
以上就是今天的AI评盘内容,希望对您有所帮助。
资金盘项目的本质就是高收益,一般年化超过30%,能稳定躺赚的项目,就可以认定是资金盘!









